SWQC® and CTI Join Forces to Support the Global Expansion of Watch and Smart Wearable Enterprises
驱动“全球合规”的双引擎
Dual Engines for Global Compliance
在智能穿戴产业全面迈向全球化的当下,深圳市钟表质量检验中心(SWQC®)与 华测检测认证集团有限公司(简称:CTI华测检测)正式启动合作,并围绕 “培训赋能 + 资源整合” 搭建面向企业的全新合规服务体系。此次合作不仅帮助企业理解全球技术法规,更通过体系化培训与一站式检测认证,大幅缩短海外准入周期。
As the smart wearable industry accelerates toward globalization, Shenzhen Watch & Clock Quality Inspection Center (SWQC®) has launched an in-depth partnership with Centre Testing International Group Co., Ltd. (CTI). Centering on “training empowerment + service integration,” the collaboration provides enterprises with a renewed compliance framework that supports regulatory understanding and significantly shortens overseas market-entry timelines.
聚焦全球法规的系统化能力提升
Systematic Capability-Building for Global Regulations
在讨论会上,双方围绕出海企业最关心的三大核心议题开展专题培训与技术解析:
During the meeting, both parties delivered specialized training and technical insights on the three core regulatory challenges most relevant to exporters:
欧盟市场(EU)
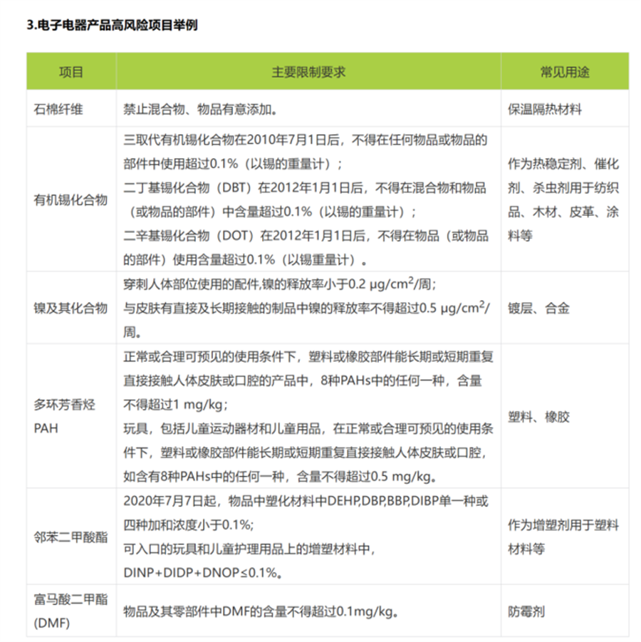
REACH 法规重点要求
电池指令的产品责任要点
结合智能手表召回案例解析风险来源
European Union (EU)
Key obligations under REACH
Product responsibilities under the Battery Directive
Case-based analysis using real smartwatch recalls
美国市场(U.S.)
加州 65 提案合规要点(诉讼驱动型法规)
表带材质邻苯二甲酸酯(PAEs)管控
表壳镀层重金属限量详解
United States (U.S.)
Compliance essentials for California Proposition 65
Phthalate control in straps
Heavy metal restrictions in case plating
中国市场(China)
GB 44702-2024 手表外观件有害物质最新要求
国内外标准差异化比较
出海产品“同源设计”的必要性
China
Requirements under GB 44702-2024 on harmful substances in watch components
Comparison of domestic vs. international standards
The need for “compliance-consistent” product design for global markets在现场分享环节,CTI华测检测 技术专家 郑经理 以产品实物拆解、测试流程示例等方式,为企业深入解析智能手表从材料到成品的全链路风险点。
During the session, CTI technical expert Manager Zheng used real product teardown demonstrations and testing-process examples to analyze end-to-end compliance risks across materials, components, and final smart-watch products.
合作成果:构建“检测 + 认证”一体化服务体系
Partnership Outcomes: Building an Integrated Testing & Certification System
通过双方的资源整合,面向企业将提供以下核心服务:
Through resource integration, enterprises now gain access to the following core services:
✔ SWQC®:物理性能检测的行业深度优势
覆盖手表整表、结构件、功能性指标
输出具有行业经验的风险评估建议
缩短样品测试周期
✔ SWQC®: Deep Expertise in Physical Performance Testing
Full-spectrum testing for watch structures and functions
Risk-assessment based on industry experience
Accelerated testing timelines
✔ CTI华测检测:化学分析与全球准入能力
材料化学安全检测(REACH / RoHS / Battery)
全球法规库实时更新
多市场准入资料一站式获取
✔ CTI: Chemical Analysis & Global Market-Access Capability
Chemical safety testing for materials (REACH / RoHS / Battery)
Up-to-date global regulatory database
One-stop acquisition of documents for multiple markets
✔ 一测通全球(One Test, Global Compliance)落地企业场景
企业可在 一次送检 中同步获取多国准入文件,包括:
欧盟 REACH
美国加州 65
欧盟电池指令
传统分项测试需数月 → 现缩短至数周
With one single submission, enterprises can obtain compliance documents for multiple countries:
EU REACH
California Proposition 65
EU Battery Directive


这一合作对企业意味着什么?
What Does This Partnership Mean for Companies?
⭐ 显著缩短产品上市周期
⭐ Significantly shorter time-to-market
⭐ 降低跨国法规带来的不确定性与诉讼风险
⭐ Reduced risk from regulatory uncertainty and litigation
⭐ 获得专业团队的全流程陪伴与咨询
⭐ Full-process consultation and expert guidance
⭐ 构建跨市场一致的“全球合规体系”
⭐ A unified compliance framework across multiple markets
面向未来:共建检测认证新生态
Looking Ahead: Building a New Compliance Ecosystem
SWQC® 与 CTI 将继续以 “培训 + 服务” 双维度赋能企业,围绕智能穿戴和钟表产业的需求,共同推动:
SWQC® and CTI will continue empowering companies through dual pillars of training and integrated services, jointly advancing:
全球法规趋势解读
新材料与新工艺的风险研究
针对性企业合规培训
快速响应的技术性贸易壁垒机制
Global regulatory trend analysis
Research on risks in new materials & processes
Tailored corporate compliance training
Rapid-response mechanisms for technical trade barrier
双方致力于为“中国智造”打造真正意义上的 全球合规快车道。
Together, the two organizations aim to build a truly efficient global compliance fast lane for “Made in China.”
图片及资料来源
References
CTI Huace Testing. (n.d.). Electronic & electrical REACH restricted substances testing / 电子电气产品 REACH 限用物质测试. Retrieved November 21, 2025, https://t.ctimall.com/serverArticle/210
CTI 华测检测. 电子电气产品 REACH 限用物质测试 / Electronic & electrical REACH restricted substances testing. 检索自 2025 年11 月21 日, https://t.ctimall.com/serverArticle/210



官网|OFFICAL WEBSITE
Inspection & Testing for Watch & Clock All in SWQC-SWQC
深圳市钟表质量检验中心
领英| Linkedin
https://www.linkedin.com/company/shenzhen-watch-clock-quality-test-center-swqc
运营 × 深圳市钟表与智能穿戴研究院
来源 × 深圳市钟表质量检验中心
转载请注明出处