世界旅游联盟、万事达卡、携程集团共同发布了《2024-2025 跨境旅游消费趋势研究报告》。
该报告着眼全球、聚焦中国,依托万事达卡消费洞察、携程出入境产品预订数据等详实数据源,对全球旅游以及中国出境游、入境游的整体消费趋势进行了研究。
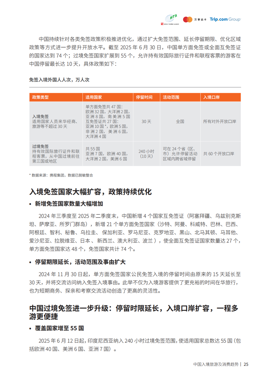
入境游方面,受免签及签证便利化政策持续优化的带动,入境游客保持高速增长,享受免签政策入境旅游的人数增长明显,入境游客停留时间变长。入境旅游消费呈现多元化趋势,地铁拍卡、钱包鄉卡等支付便利化措施受到入境消费者广泛欢迎。
本篇节选报告-入境旅游及消费趋势&出行新趋势分析版块以供各位阅读分享:

















详细内容可前往报告出处查阅
运营 × 深圳市钟表与智能穿戴研究院
报告来源 × 世界旅游联盟、万事达卡、携程
版权归原著作团队所有
如有侵权请联系删除
商务合作
协会秘书处
☎ 0755-82949326
✉ members @ewatch.cn
如果您有任何问题或需求,请联系我们