
岁月辗转,新元肇启
深圳市钟表行业协会谨向全体业界同仁
致以最诚挚的问候与祝福
岁启新章,万事顺遂
愿我们携手并肩,共赴新程!


31届深圳(中国)手表周6月启幕 打造穿戴产业创新交流生态
2026年6月26日至28日,31届深圳(中国)手表周暨2026穿戴创新展将在深圳会展中心(福田)2 号馆盛大举办。本届展会由深圳市晶品会展文化传播有限公司主办,深圳市钟表行业协会与深圳市智能穿戴产业联合会联合主办。作为 WINNOTIME 科技创新生态下的首次展会,活动以 "连接产业上下游与中外合作伙伴,构建面向未来的开放型交流与展示平台" 为核心,围绕手表品牌、智能智造与 AI 数字化赋能三大方向,集中呈现穿戴产业的创新成果与应用场景,通过展示、交流与对接,推动产业合作与价值共建。现面向钟表品牌、精密制造企业、智能穿戴零配件供应商等产业上下游企业公开招展,诚邀中外合作伙伴共赴行业盛会。
深圳(中国)手表周并非单一展览,而是围绕 “时间、手表与产业” 构建的一整套线下活动体系,覆盖产业思想、品牌展示、藏家社交、设计创新与文化责任多个层面。招展范围涵盖高端与独立制表品牌、机芯及零配件企业、智能穿戴技术服务商等,参展企业可入驻表友荟专属展示区、WINNOTIME 零配件超市等特色板块,其中400㎡的零配件超市为常设展厅,全年开放助力企业长期曝光。展会期间将通过 WINNOTIME 媒体体系,为参展企业提供覆盖国内与海外的多渠道传播支持,依托微信公众号、LinkedIn、Instagram等多渠道媒体矩阵实现展期及展后持续曝光,叠加大湾区穿戴产业高峰论坛、创新设计大赛等重磅活动,为参展方搭建高效对接与品牌推广平台。

5项钟表行业标准获批发布
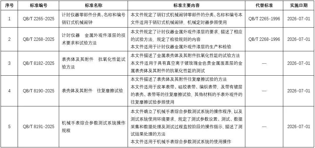
近日,工业和信息化部发布2025年第41号公告,批准发布了748项行业标准,其中包括QB/T 2265-2023《计时仪器零部件分类、名称和编号 销钉式机械闹钟》、QB/T 2268-2025《计时仪器 金属外观件漆层的技术要求和试验方法》、QB/T 8182-2025《表壳体及其附件 抗氧化性能试验方法》、QB/T 8190-2025《表壳体及其附件 往复摩擦试验》和QB/T 8191-2025《机械手表综合参数测试系统操作规程》等5项钟表行业标准,该5项标准将于2026年7月1日起实施。
全国钟表标准化技术委员会将在下一步工作中积极做好新发布标准的宣贯、培训和解释工作,为标准的实施应用提供基础保障,促进钟表行业质量水平提升。(中国钟表协会)

海鸥表亮相保加利亚经贸文旅推介会,获多国使节赞誉
保加利亚经贸文旅推介会暨中国企业出海对接会于近日在北京圆满举行。海鸥表作为中国制表业代表品牌应邀出席,向世界展示中国精密制造的非凡魅力。现场,中国钟表协会副理事长任建平与天津海鸥文化传播有限公司总经理施婷婷共同将一枚海鸥腕表赠予保加利亚驻华大使安德雷伊·特霍夫。
海鸥表以”一颗中国芯“的精湛工艺、自研实力与独特设计深深吸引了本身就是机械表爱好者的特霍夫大使。他不仅对海鸥表高度赞赏,更频频表达了对海鸥博物馆的浓厚兴趣,希望未来能亲身探访,深入了解中国制表工业的奋斗历程。海鸥表的展位成为会场焦点之一,吸引力包括克罗地亚、斯洛文尼亚、希腊等60多个国家的驻华使节和代表驻足。此次推介会,于品牌而言不仅是一次成功的品牌与文化展示,更是海鸥表深化”一带一路“市场合作、拓展全球市场的关键一步。(汉辰表业)

2026 LVMH钟表周登陆米兰
奢侈品巨头 LVMH 集团于近日宣布第七届 LVMH 钟表周将于2026 年1月19日至21日登陆意大利米兰。届时,路威酩轩(LVMH)集团将汇集旗下九大品牌,每家品牌都将借此机会向媒体、客户和国际零售商呈现最新制表作品,展示其创新成果和专业技艺。
九大品牌分别为:BVLGARI宝格丽、Daniel Roth、Gérald Genta、Hublot宇舶表、L’Epée 1839、路易威登、TAG Heuer泰格豪雅、蒂芙尼和Zenith真力时。LVMH钟表周自2020年于迪拜启航以来,秉持“巡回展示”的核心理念,已相继登陆新加坡、迈阿密、纽约与巴黎,成功构建了一个灵活而富有影响力的全球发布网络。

▲Daniel Roth2025年推出Extra Plat Souscription腕表
宝格丽携手上海国际电影节宣布修复电影《刀马旦》
BVLGARI宝格丽携手上海国际电影节,宣布正式启动徐克导演代表作《刀马旦》的修复计划,以当代技术铭刻匠心,让电影文化遗产隽永传承。本次宝格丽与上海国际电影节宣布携手合作修复电影《刀马旦》,正值2026年度该影片上映40周年,共同助力中国电影与文化事业的发展及传承。艺术与科技的深度融合,让这部承载时代记忆与文化温度的作品,以更真实、更震撼、更生动的姿态重回银幕。
《刀马旦》的新篇章将在2026年第二十八届上海国际电影节盛大揭幕。届时,双方将联合举办《刀马旦》4K修复版首映礼,邀请观众见证时代之作的传奇新生。通过与上海国际电影节的长期合作,宝格丽以珠宝匠心对话银幕艺术,持续为中国电影文化的传承与焕新贡献力量,让经典影片与传世匠艺一同穿越时光,绽放恒久光辉。

▲图源 上海国际电影节

AGHeuer泰格豪雅发布卡莱拉系列马年限量版计时码表
骏马腾跃,竞逐新程。TAGHeuer泰格豪雅重磅发布卡莱拉系列马年计时码表,全球限量发售250枚。这枚凝聚东西方智慧结晶的时计作品,以品牌标志性的 Glassbox 设计语言为承载,深度解构中国传统生肖文化中的 "火马" 意象,以精微工艺书写时计艺术的全新篇章。
表盘采用暖调烟火色系,以深邃赤红与典雅香槟金渐变交织,既呼应火马的炽烈活力,亦不失卡莱拉系列一以贯之的优雅质感。日历视窗内,数字“7”被汉字 “马” 所替代,呼应“马”在十二生肖中的第七顺位。39毫米穹顶状蓝宝石表镜与弧形表盘外缘,经双面防眩目处理,有效消除视差干扰,搭配镀18K 5N玫瑰金材质装饰的指针与时标。内部搭载品牌自制TH20 - 07 机芯,具备80小时动力储备。

名士表特别呈献克里顿系列Baumatic COSC天文台腕表
为欢庆并致敬中国丙午火马年,名士表特别呈献克里顿系列Baumatic COSC天文台腕表,全球限量发行100枚。表盘6点位的日期视窗采用扩大化设计,品牌以这一独具匠心的设计让象征自由与活力的骏马驰骋于时间之中:偶数日期以姿态各异的活力骏马图案呈现,生动诠释骏马各异姿态;奇数日期则以阿拉伯数字与汉字日期交替显示。
表背亦饰有奔腾的骏马图案,蓝宝石水晶底盖下,金色骏马剪影若隐若现。底盖由四枚颗螺丝固定,同时支持个性化镌刻服务。除此之外,腕表秉承克里顿系列直径40毫米、厚度11.3毫米圆形表壳设计。表壳与表冠均采用抛光与缎面打磨处理的精钢材质,并配备双面防反射防刮伤蓝宝石水晶玻璃表镜。搭载品牌自制Baumatic 自动机芯(BM13-1975A COSC),可抵御高达1500高斯的日常磁场。具备长达5天的卓越动力储备,防水性能约50米。

迪奥发布DIOR GRAND SOIR系列马年特别款腕表
为庆贺农历新年,迪奥呈献Grand Soir系列马年特别款腕表。表盘于方寸间勾勒出一个诗意盎然的世界:一匹玫瑰金骏马跃然腕间,于珍珠母贝打造的灌木花从中穿梭漫步;玫瑰金蝴蝶则翩翩欲飞,与神采奕奕的骏马灵动共舞绘就一幅瑰丽梦幻的自然画卷。腕表限量发售30枚。
腕表表壳采用精钢材质,表壳尺寸为36毫米,玫瑰金表圈镶嵌有52颗圆形明亮式切割钻石(1.3 克拉),珍珠母贝表盘饰以花卉图案珍珠母贝枝叶与花从镶嵌紫水品、锰铝榴石、黄色蓝宝石及蓝宝石。内部搭载Sellita sW300 机芯,具备42小时动力储存。

香奈儿发布PREMIÈRE RIBBON RED腕表
PREMIÈRE腕表于1987年问世,翻开香奈儿制表历史的第一页。而红色是香奈儿创意宇宙中不可或缺的色彩,如今,香奈儿品牌以此色调演绎PREMIERE腕表。
其八角形表盘呼应香奈儿5号香水的瓶盖与芳登广场的形状。红色亮漆面表盘玩味精妙的光影效果,表壳采用黄K金打造,表冠镶嵌1颗明亮式切割的天然钻石(约0.04克拉)。橡胶表带则以天鹅绒般触感呈现,展现高级制衣的质感。


商务部:社会消费品零售总额4.39万亿元 同比增加1.3%
据商务部消息,商务部消费促进司负责人谈2025年11月我国消费市场情况。11月份,社会消费品零售总额4.39万亿元,同比(下同)增长1.3%。1-11月份,社会消费品零售总额45.6万亿元,增长4.0%,累计增速快于去年同期0.5个百分点。
小红书WILL商业大会:基于空间、场景与情绪理解商品
12月22日,小红书举办2026年WILL商业大会。会上,小红书CMO之恒表示,小红书商业体系今年核心认知变化是“看见具体的人。”大会现场发布的一组数据显示:目前小红书用户每日人均打开16次,围绕2500多个兴趣分享内容;每天发布超过900万篇笔记、产生7000多万条评论;每月约有2亿用户在小红书寻求购买建议(小红书数据中台:2025年1~11月)。
之恒还表示,理解人的刻度决定生意的厚度。通过在社交、情绪与审美等多个维度深入理解具体的人,小红书种草可以为企业不同的产品找到并创造市场机会。这种增长源于围绕真实需求的精细化种草,让好产品在更长周期内获得用户认可,创造用户的美好生活体验,回归商业的本义。此外,小红书对“人”的理解,也在持续拓展。“过去,我们更多围绕SPU去理解产品,看有多少人提到它、搜索它,以及反馈是正面还是负面。今年,我们进一步打开了基于内容的理解——不只看产品和功能,也打开空间与场景、情绪与审美”。(亿邦动力)
微信公众号上线付费加热功能,可付费投流增粉
微信公众号现已正式上线“付费加热”功能,创作者可以在公众号后台访问“付费加热”模块,选择已经发布的内容进行加热推广。具体来看,“付费加热”功能可以选择提升阅读量或者增加新关注。这一功能需要付费,通过微信豆的方式购买。例如,500个微信豆,可以选择新增阅读125-500人。1元可以购买10个微信豆,按此估算,新增一个阅读大概需要0.1-0.4元。(IT之家)
京东时尚秒送累计入驻商家超千家
京东时尚秒送在2025年全面加速服饰、运动、美妆等核心品类供给布局,迎来爆发式增长,已成为品牌布局即时零售、消费者获取潮流商品的重要方式。截至2025年底,京东时尚秒送累计入驻商家超千家,包括滔搏、安踏、李宁、鸿星尔克、波司登、特步等国内零售巨头、服饰运动大牌;营业门店数量同比增长超150%,覆盖了包括服装、鞋靴、内衣、美妆、运动户外等多个核心品类。
运营 × 深圳市钟表与智能穿戴研究院
未标注内容整理自品牌官方及网络
如有侵权请联系删除
商务合作
协会秘书处
☎ 0755-82949326
✉ members @ewatch.cn
如果您有任何问题或需求,请联系我们