• 首页
  • 协会概况
  • 理事会
  • 新闻资讯
  • 会员中心
  • 公共服务
  • EN
  • 0755-82949733
协会概况
  • 协会概况
  • 协会章程
  • 联系我们
  • 理事会
  • 理事会架构
  • 理事会守则
  • 历届理事会成员
  • 名誉理事架构
  • 第十四届理事会架构
  • 第十四届理事会下设委员会
  • 理事会活动
  • 新闻资讯
  • 行业动态
  • 政策资讯
  • 特约公告
  • 会员中心
  • 申请会员
  • 服务项目
  • 公共服务
  • 众创空间
  • 展览展示
  • 高峰论坛
  • 研究院
  • 信息平台
  • 检验中心
  • 深圳钟表
  • 产业集聚
  • 培训中心
  • 技能鉴定
  • 知识产权
  • 职业技能等级认定工作公告
  • 职业技能等级认定成绩查询
  • 首页 > 行业动态 > 行业动态 > 新闻详情

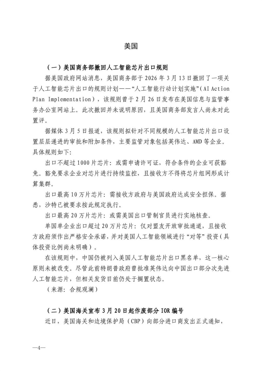
    【关注】贸易相关措施与法律服务简讯 2026年第10期

  • 行业动态
  • 2026-04-07

  • 运营 × 深圳市钟表与智能穿戴研究院

    来源 × 深圳市商务发展促进中心

    转载请注明出处

    【品趣】竹篾为骨,扎出南派醒狮的浪漫与威仪上一篇 【一周圈内事】2月瑞表出口额同比增长9.2%;西普尼金表获“湾区名牌产品”“深圳名牌产品”双重殊荣;百年灵推出航空计时万年历计时腕表…下一篇
    相关内容
    【一周圈内事】第七届中国蓝光杯钟表设计大赛颁奖礼圆满举行;贝伦斯推出全新“KWH”联名限量款腕表;劳力士国内首个官方二手表门店揭幕…
    【厂情】力霸:专业提供钟表生产线流程设备及钟表售后维修店全套解决 【WINNOTIME】谁在重新定义腕上世界?WINNOTIME的未来比你想象更大 【时间谷】总部大厦招商进行中!诚邀入驻! 【政策】工业和信息化部组织开展2026年专精特新“小巨人”企业认定和复核工作 【报告】抖音AIGC创作:掀起想象力世界的浪潮 【品趣】竹篾为骨,扎出南派醒狮的浪漫与威仪 【关注】贸易相关措施与法律服务简讯 2026年第10期 【一周圈内事】2月瑞表出口额同比增长9.2%;西普尼金表获“湾区名牌产品”“深圳名牌产品”双重殊荣;百年灵推出航空计时万年历计时腕表… 【厂情】天通控股:专注大尺寸、高品质蓝宝石产品研制
    86-755-82949733
    邮箱:una@ewatch.cn
    地址:广东省深圳市光明区时间谷芳园路星皇大厦5楼

      协会概况
    • 协会概况 协会章程 联系我们
      理事会
    • 理事会架构 理事会守则 历届理事会成员 名誉理事架构 第十四届理事会架构 第十四届理事会下设委员会 理事会活动
      新闻资讯
    • 行业动态 政策资讯 特约公告
      会员中心
    • 申请会员 服务项目
      公共服务
    • 众创空间 展览展示 高峰论坛 研究院 信息平台 检验中心 深圳钟表 产业集聚 培训中心 技能鉴定 知识产权 职业技能等级认定工作公告 职业技能等级认定成绩查询

       深圳市钟表行业协会 1999 - 2024 版权所有   

    | 粤ICP备15009580号

    粤公网安备 44030402004351号

    网站建设:百阿腾网络