• 首页
  • 协会概况
  • 理事会
  • 新闻资讯
  • 会员中心
  • 公共服务
  • EN
  • 0755-82949733
协会概况
  • 协会概况
  • 协会章程
  • 联系我们
  • 理事会
  • 理事会架构
  • 理事会守则
  • 历届理事会成员
  • 名誉理事架构
  • 第十四届理事会架构
  • 第十四届理事会下设委员会
  • 理事会活动
  • 新闻资讯
  • 行业动态
  • 政策资讯
  • 特约公告
  • 会员中心
  • 申请会员
  • 服务项目
  • 公共服务
  • 众创空间
  • 展览展示
  • 高峰论坛
  • 研究院
  • 信息平台
  • 检验中心
  • 深圳钟表
  • 产业集聚
  • 培训中心
  • 技能鉴定
  • 知识产权
  • 职业技能等级认定工作公告
  • 职业技能等级认定成绩查询
  • 首页 > 行业动态 > 行业动态 > 新闻详情

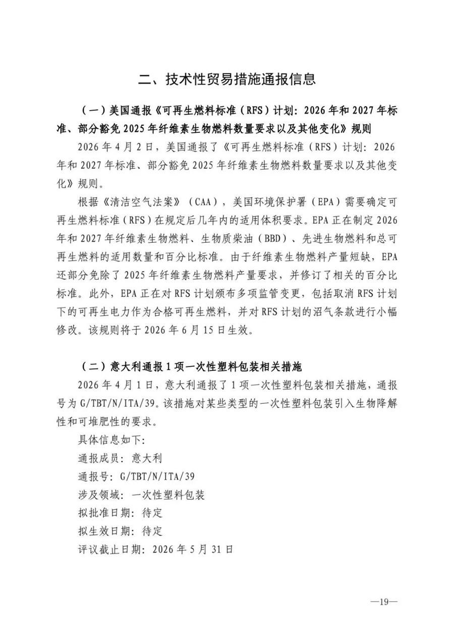
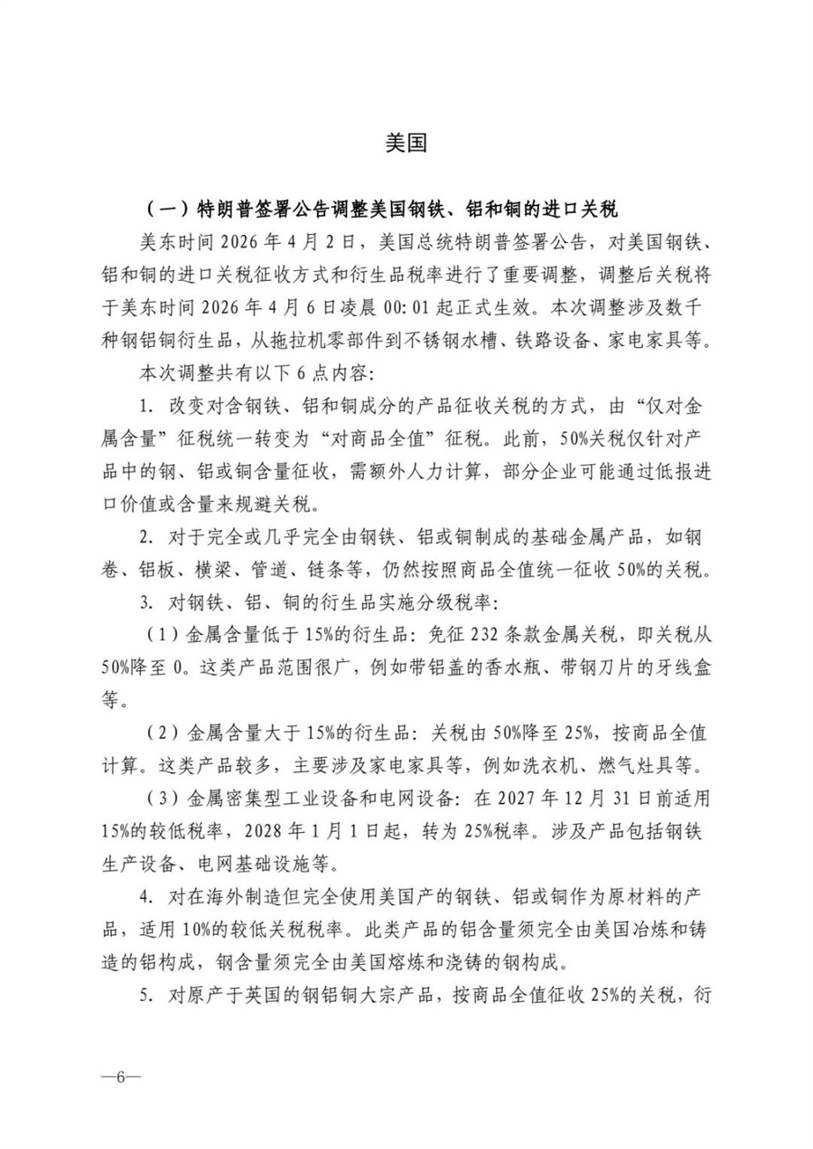
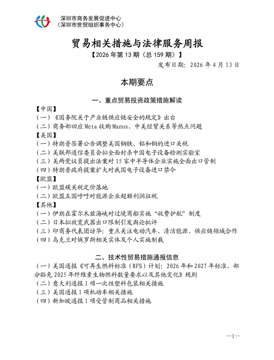
    【关注】贸易相关措施与法律服务简讯 2026年第13期

  • 行业动态
  • 2026-04-27

  • 运营 × 深圳市钟表与智能穿戴研究院

    来源 × 深圳市商务发展促进中心

    转载请注明出处

    【品趣】抽纱:一根纱线,抽出花纹,更是时光的玲珑匠心上一篇 【一周圈内事】贝伦斯推出创想家系列“熵纵目”腕表;人社部颁布《钟表设计师》国家职业标准;上海表亮相第六届中国国际消费品博览会……下一篇
    相关内容
    【一周圈内事】西普尼亮相北影节微短剧盛典;上海表举办“致敬·信仰之力”系列特别版腕表鉴赏会;泰格豪雅推出全新F1系列太阳能腕表……
    【厂情】宝钻珠宝:专注钻石供应,满足各种表壳、表面、表带、巴的等精密镶嵌需求 【政策】工信部等五部门联合印发《工业产品绿色设计指南(2026年版)》 【洞察】银发消费的10个重要领域 【品趣】抽纱:一根纱线,抽出花纹,更是时光的玲珑匠心 【关注】贸易相关措施与法律服务简讯 2026年第13期 【一周圈内事】贝伦斯推出创想家系列“熵纵目”腕表;人社部颁布《钟表设计师》国家职业标准;上海表亮相第六届中国国际消费品博览会…… 【厂情 】黄金屋:深耕纳米级薄膜产品制造,三十载铸就品质标杆 【WINNOTIME】第31届深圳手表周:面向 2026 的时间之约 ​【动态】光明区区委副书记、区长丘浩航带队调研光明区钟表产业发展情况
    86-755-82949733
    邮箱:una@ewatch.cn
    地址:广东省深圳市光明区时间谷芳园路星皇大厦5楼

      协会概况
    • 协会概况 协会章程 联系我们
      理事会
    • 理事会架构 理事会守则 历届理事会成员 名誉理事架构 第十四届理事会架构 第十四届理事会下设委员会 理事会活动
      新闻资讯
    • 行业动态 政策资讯 特约公告
      会员中心
    • 申请会员 服务项目
      公共服务
    • 众创空间 展览展示 高峰论坛 研究院 信息平台 检验中心 深圳钟表 产业集聚 培训中心 技能鉴定 知识产权 职业技能等级认定工作公告 职业技能等级认定成绩查询

       深圳市钟表行业协会 1999 - 2024 版权所有   

    | 粤ICP备15009580号

    粤公网安备 44030402004351号

    网站建设:百阿腾网络